28++ 4 Mosfet Inverter Circuit


4 Mosfet Inverter Circuit. Open the labview program provided here. The transfer characteristics of an ideal inverter is shown below.

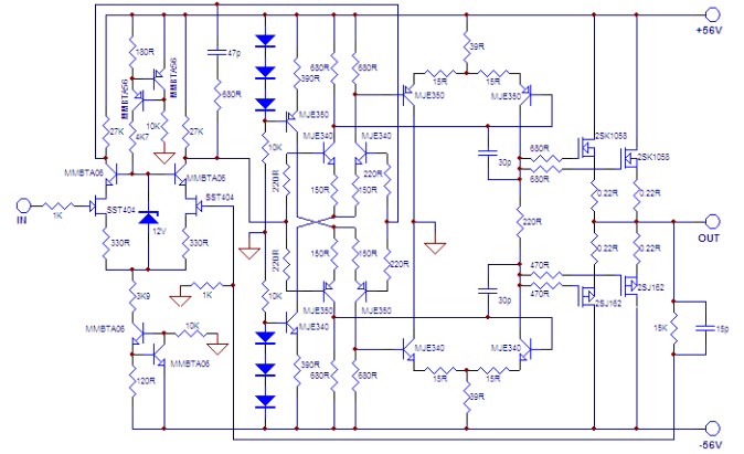
100W Mosfet Power Amplifier Circuit Image Home Wiring 100W Mosfet Power Amplifier Circuit Image Home Wiring From homewiringdiagram.blogspot.com

Its submitted by government in the best field. Q 1 amplifies the capacitor current, so c 4 is proportional to q g2 ×h fe1. Inverter circuit is one of the fundamental building blocks in digital circuit design (not to be confused with a power inverter).

50th wedding anniversary wishes in hindi appendix pain location in hindi 2008 allure gris artense 2018 antenne interieure tnt hd

100W Mosfet Power Amplifier Circuit Image Home Wiring

Of vgs steps = 5. The transfer characteristics of an ideal inverter is shown below. Download a better high resolution circuit diagram here. Here are a number of highest rated mos fet inverter circuit pictures on internet.

Sedra Smith MOSFET, Small Signal analysis Common Gate Source: youtube.com

In order to make this homemade inverter 12v to 220v we will need the following parts: An electrical transformer no center tap (from old radio, car charger) and a dc power supply (battery,battery pack from 18650,car auto battery) After completing the circuit, bring a fully charged 12v 7ah battery for testing. Make c 4 ‘s value no higher than necessary,.

NI Multisim MOSFET transfer characteristic YouTube Source: youtube.com

The transfer characteristics of an ideal inverter is shown below. Do you want to learn a simple inverter circuit? Here is an ic 555 inverter circuit. The output is about 50 watts. • complementary mos (cmos) inverter analysis makes use of both nmos and pmos transistors in the same logic gate.

Figure 5.4 NMOS Inverter Resistive Load Figure 5.5 NMOS Source: d.umn.edu

The output is about 50 watts. Continue to develop professional lab skills and written communication skills. Q 1 amplifies the capacitor current, so c 4 is proportional to q g2 ×h fe1. Because of using 555 timer and mosfet as main. The main advantage of using mosfet as load device is that the silicon area occupied by the transistor is.

100W Mosfet Power Amplifier Circuit Image Home Wiring Source: homewiringdiagram.blogspot.com

Make an inverter parts required. Open the labview program provided here. Q 1 amplifies the capacitor current, so c 4 is proportional to q g2 ×h fe1. We take this nice of mos fet inverter circuit graphic could possibly be the most trending subject like we share it in google pro or facebook. Download a better high resolution circuit diagram.